语文PLUS 教研 ID: 427889

[ 吴泓 文选 ]   

7.“莫拿棒槌去砍柴”——“梳理与探究”:高中生最需要开展的学习活动

◇ 吴泓

民间有句话叫“拿着棒槌去砍柴”。“棒槌”是一种木制的洗衣用具,用以捶打衣物,使衣物中的污水被清洗出来。可有人却要拿它去做砍柴工具。这比喻有人拿着简单或并不合适的工具去做复杂或具有较高难度的事情。

 

今天的高中语文教学,从学习活动或方法层面上看,在很多时候或场合,就很像是“拿着棒槌去砍柴”。如年级不管高低,学段不分先后,学生一律要“书声朗朗”,要“多记多背”。自读课上统一要求学生做“眉批旁批”;课文刚看完立马鼓动学生要“敢于提问”。可有没有想过,高中生语文学习与初中生比,有哪些不同?会不会在学习活动或方法上有较大差异?高中生对学科、对自己、对老师,总归是有更高的要求和更多的期待的吧?

 

下面,我从高中生最需要开展的两种学习活动或最需要掌握的两种学习方法——“梳理”与“探究”——切入,去梳理这两个词在两版“课标”和一版教科书中出现的次数、变化和要求;思考这两种我们“习焉不察”的活动或方法的具体内涵,以及这些年来我在这两方面所做出的一些实践与探索。

 

一、“梳理”“探究”的

出现和变化


在2003年出版的《普通高中语文课程标准(实验)》中,“梳理”一词只是出现了5次,而“探究”一词出现了41次。两词分说,“梳理”主要纳入“语言文字”学习的活动或方法范畴;“探究”除了与“能力”“意识”“习惯”等词语组合起到限制作用外,大多也纳入到语文学习的活动或方法范畴。但总体来看,是未得到强调,也不够突出的。

 

2004年5月,人民教育出版社出版必修1至必修5《普通高中课程标准实验教科书·语文》,在每一册教科书开头“致同学们”的一封信中有了“梳理探究”这一明确提法。信中说:“必修教科书的内容分‘阅读鉴赏’‘表达交流’‘梳理探究’‘名著导读’4个部分。前3个部分纳入课内学习计划,‘名著导读’可在课外自主安排。” 可见,“梳理探究”是被纳入了“课内学习计划”,是必修教科书里一项非常重要的学习活动或内容。然而,事实却并非如此。

 

与被认定“是这套教科书的主体”,“每册由4个单元组成”,占六分之四篇幅的“阅读鉴赏”相比;或者与包括“写作”和“口语交际”两部分(写作每册4个专题,口语交际每册围绕一个重点进行),占每册六分之一篇幅的“表达交流”相比。“每册安排3个专题”(五册共有15个专题),同样也占到了每册六分之一篇幅的“梳理探究”,就不那么受待见了。因为这封信中说:“这些专题,你们可以根据自己的兴趣、爱好和特长有选择地学习研讨。”既然是“有选择地学习研讨”,就有可能是“少选择”或“不选择”,就不能够引起多数老师的高度重视,也不会占用有限的课时去安排或者组织活动。更何况,这些年来,在各级各类的考试中,我们并没有探索出一些更好、更有效的检测手段或者测评方法,以及测后的效果评估;倒是看到在不少的应考复习资料中,有很多已经“梳理”好的“语言文字”知识或者“文化常识”板块等内容。这样做法的结果是:不需要学生去“梳理探究”,只需要学生“死记硬背”就行。我曾查找和统计过报刊杂志和出版书籍,关注“梳理探究”话题者寥寥,能认真研究或深入探讨的更是屈指可数。有研究者就直陈:“没有理论的指导,就没有切实的实践,许多一线教师对这一板块很困惑,加上‘阅读鉴赏’‘表达交流’占用了大量课时安排,所以造成了许多教师对‘梳理探究’这一板块的不重视甚至完全忽略对它的学习。”


图片
吴泓 著:《专题百问:教学实施中的行与思》(北京师范大学出版社2015年版)

 

2018年1月,《普通高中语文课程标准(2017年版2020年修订)》(以下简称“2017版课标”)颁布,“梳理探究”改为“梳理与探究”,第一次明确写进了国家课程标准并被反复强调。对此,我作过细致的统计:“梳理”一词出现50次(从5次到50次,这在数量上是一个怎样的“飞跃”),“探究”一词出现64次。两词合说,主要出现在“2017版课标”的前两部分的文字里。

 

如在第一部分“基本理念”里:“学习运用祖国语言文字的资源和实践机会无处不在……通过阅读与鉴赏、表达与交流、梳理与探究等语文实践,积累言语经验,把握语文运用的规律,学会语言运用的方法,有效地提高语文能力……”

 

在第二部分“课程目标”的开头:“学生通过阅读与鉴赏、表达与交流、梳理与探究等语文学习活动,在语言建构与运用、思维发展与提升、审美鉴赏与创造、文化传承与理解几个方面都获得进一步的发展……”在这一部分的第4条里有:“在阅读与鉴赏、表达与交流、梳理与探究活动中运用联想和想象,丰富自己对现实生活和文学形象的感受与理解,丰富自己的经验与语言表达”。

 

显然,“2017版课标”把“梳理与探究”和“阅读与鉴赏、表达与交流”合在一处表述,是将其定位在“语文学习活动”的意义层面的。而特别引起我注意的是,在这一版课标第四部分“课程内容”不同的“学习任务群”里,针对具体的学习内容单独使用到的“梳理”一词。如:“梳理小说的感人场景乃至整体的艺术架构”“梳理全书大纲小目及其关联”“聚焦特定文化现象,自主梳理材料”“观察、思考不同媒介语言文字运用的现象,梳理、探究其特点和规律”“培养学生丰富语言积累、梳理语言现象的习惯”“梳理文言词语在不同上下文中的词义和用法”“选择日常生活和学习中、历史或当今社会中学生共同关心的话题,要求学生通过阅读与鉴赏、表达与交流、梳理与探究等语文学习活动,阅读古今中外典型的思辨性文本,学习并梳理论证方法”“梳理所学作品中常见的文言实词、虚词、特殊句式和文化常识”“就汉字或汉语的某一问题,加以归纳、梳理”“梳理影响中国现当代文学发展的重要作家作品”“将研读学术著作过程中生成的关注点、问题点、质疑点等进行梳理概括,形成专题”等。

 

较之2004年实验教科书“梳理探究”中出现的“15个专题”(如“优美的汉字”“奇妙的对联”“新词新语与流行文化”“成语:中华文化的微缩景观”“修辞无处不在”“姓氏源流与文化寻根”等),“2017版课标”这一次在“学习任务群”里提到“梳理”的内容,就远远突破了先前偏重于“语言文字”“文化常识”等内容的限制,走向了一个更为广阔的天地。据此,我断言:这是一次重大的突破。其价值巨大,意义深远。它必将极大推动老师和专家学者们对“语文学习活动”的深入观察和细致研究,使之由笼统、紊乱变得路径清晰和内涵显豁,更加符合语文学习的内在机制、规律和逻辑,让它成为一门严谨、规范、可操作性强的科学,促进语文学习向“专业化”的方向发展。

 




 

二、“梳理”“探究”的

内涵与思考


“梳理”作为一种“语文学习活动”或者阅读方法,古人今人却很少有明确的表述,一些人只是用了某种相近或者类似的说法,如“归纳读书法”“拆解读书法”“列表归纳法”“知识树读书法”等,甚至有人就直接叫作“梳理读书法”。可究竟怎么个“梳理”法却没有明说或定论。倒是有研究者说,在《普通高中课程标准实验教科书·语文·教师教学用书》中找到了对“梳理”的些许解释,即“‘梳理’,就是对过去学过的知识进行系统地整理,是一种重新学习的过程。通过梳理,学生对知识有了新的认识和体验,从中掌握规律性的东西。”可我翻遍了整个《普通高中课程标准实验教科书·语文·教师教学用书》,也没能找到这一解释的具体出处,就算有这样的解释,我以为也是不够严谨和科学的。

 

“2017版课标”把“梳理”与“阅读”“鉴赏”“表达”“交流”“探究”合在一处表述,将“梳理与探究”并列起来,或者说是一种前后承接关系,其意义在于表明这六种“语文学习活动”尤为重要。当然,“探究”后一个“等”字也说明还有很多其他的语文学习活动或者阅读方法。然而,“阅读与鉴赏、表达与交流、梳理与探究”这六要素的组合是要告诉我们什么呢?六要素之间是一种怎样的关系呢?它们有没有一个内在的、合理的逻辑顺序呢?我试做一点“刻板”的辨析。

 

毋庸置疑,语文学习是从“阅读”文章或著作开始的,但接下来并不一定就能够让人学会“鉴赏”,如我们在课堂上常见读了课文之后的“说说‘某某’好在哪里?”等。只有运用了“梳理”这种方法,你才能够学会“鉴赏”或“审美”。那么,什么叫“梳理”呢?一般人按字面会脱口而出“爬梳整理”。那又该怎样去“爬梳整理”呢?我认为,就是要运用“分类”(含“多级分类”)“统计”“排序”或“列表”等方法去进行“爬梳整理”。据我的观察和与学生长期做专题学习或整本书阅读的一些经验,对专项的知识、常识也好,对专题或“整本书”的内容、材料也罢,只要一经“分类”“统计”“排序”或“列表”,你就一定会对这些知识、常识或者这些内容、材料进行“观察、审视、聚焦、放大、比较、辨别、假设、想象、预测、联想、质疑、推理、判断、确认”等“动作”,而这后续的一系列“动作”,就是我们所说的“探究”(探索研究,探寻追究)。有了这些“探究”,便可以看出事物之间的差异(差别)与关联,就会思考什么样的表述、评价或者结论是恰当的、合适的、合理的、正确的,甚至有些表述、评价或者结论是具有“真理”的根本属性的;就能够学会“鉴赏”或“审美”。换言之,只有做足了前面这些“输入”的功夫,才有可能有后来“输出”即“表达与交流”的顺利行进。在这里,我补充一句:“梳理与探究”并非是并列关系,而是一种前后承接的关系。因为在整个学习的过程中,上述六要素或者更多的要素,常常是即时或者同步进行的。为此,我得出结论:紧跟在“阅读”之后的“梳理”,应该是我们语文学习、特别是我们高中语文学习的“牛鼻子”。牵住或拽紧了这个“牛鼻子”,语文学习或者阅读之后的“探究”“鉴赏”“表达”“交流”等,才会纲举目张或水到渠成。


图片
吴泓主编:《〈乡土中国〉整本书阅读与研讨》(商务印书馆2021年版)

然而,这么多年来,因为不明就里,我们的高中语文学习是“徒有其表”进而是“乱象丛生”的。如上课我们要求“阅读”,学生便齐读、个人读、小组读、男生读、女生读、反复读等,读得不亦乐乎,也好不热闹。又如上课我们要求“探究”,学生就我提提问(关于学生质疑、提问,初高中也有区别,容后一讲再叙)、你说几句、他讲一通,我问你说他讲还嫌不够,那就班级讨论、小组交流、演讲会、辩论会等一齐上阵,可到头也没能问出个“子丑寅卯”或说出个“甲乙丙丁”来。究其原因,就是长期以来,有一种非常重要的学习活动或者学习方法——“梳理”——被我们高中语文教师忽视或者忽略了。可以说,没有“梳理”就没有“探究”;不对学习内容或材料进行“分类”“统计”“排序”或“列表”,你根本就不可能进行后边的“观察、审视、聚焦、放大、比较、辨别、假设、想象、预测、联想、质疑、推理、判断、确认”等。反过来推演,没有了“梳理与探究”,你那些“阅读”“鉴赏”“表达”“交流”就很可能是肤浅、空洞的,是有失偏颇甚至是错误的,是没有深度、广度、力度甚至是毫无意义和价值的。套用一句“未经思考的生活是不值得过”的话,我也可以这样说:“未经‘梳理’的知识、常识或者内容、材料的学习是不值得‘探究’的。”如果你非要“探究”,那也只能是“认真的胡闹”,或者是在“假装学习”“假模假式地提问”罢了。或许,也正因为是只关注到“一头一尾”的“阅读”与“表达”,没能悉心探明这居于中间位置的“黑箱”,即“梳理”与“探究”的具体内涵,于是,我们就只能是在“黑箱”里“瞎转悠”或是“盲人摸象”而找不到“出路”吧!

 




 

三、“梳理”“探究”的

实践与探索


高中语文学习尽管有“学习任务群”、“整本书阅读”、专题学习、思辨读写、主题阅读、比较阅读、群文阅读、项目学习等各种不同的说法,但就学习材料而言,也都还是我们常见的单篇课文的组合。为此,无论是读“文”,还是读“书”,我们都首先要从文章或著作的内部去做“梳理”;如果从内部做“梳理”还不能达成目标,再从外部寻找相关资源,即从一些专家、学者对“这篇文”或“这本书”的解释、分析、评论等去做“梳理”。当然,很多时候是,内(内部)外(外部)并举,形成合力,才能更好地理解文章或者著作的人物形象、思想内容、环境背景和艺术表现。

 

下面,我举几个我和学生做专题学习或整本书阅读的例子做具体说明。

 

(一)内部着力,“梳理”文章或著作里的人物形象,分析人物性格

 

如做《论语》专题的整本书阅读。依次“梳理”在《论语》中出现41次的子路,38次的子贡,21次的颜回、子夏,18次的子张,16次的冉求和15次的曾参,以及10次以下的言偃、冉雍、樊须、宰予、公西赤、闵损、冉耕等。然后再“梳理”占《论语》内容或篇幅最多的老师孔子(梳理其生平事迹、教育思想和治国理念),这样就能更好地读懂《论语》。以“梳理”子路为例,看一下具体的步骤。

 

用表格梳理《论语》中仲由(子路)出现41次的章节(共41章,见表1,附两条示例)。要求:①阅读并今译这些章节的内容;②用横线划出子路的语言、表情、行为等句子;③推断子路在为人、做事等方面的性格特点,并用一段话概括或描述子路的性格特点。


图片

 

“梳理”完表1中的内容(见本讲附录)我们不难发现,子路的性格中尽管存在不少缺陷,但其主要特点不仅是“不耻下问”(问得多、好问),而且是敢于“提问”(内容集中在“政事”方面,还有“鬼神”“死”的内容),甚至是一位敢作敢为、敢于向老师说“不”的学生(如“子路不悦”“子路不对”)。而这在孔门弟子中是绝无仅有的。这样,由子路进入,沿子路而下,依次“梳理”其他弟子出现时的语句,“探究”其性格,就能够做到举一反三,触类旁通。如当学生看到“读了《论语》,在孔子的众弟子之中,你喜欢颜回,还是曾参,或者其他哪位?请选择一位,为他写一段评语。要求:符合人物特征。150-200字”(2018年北京语文高考卷第23题“微写作”(10分)里的第③小题)这样的题目时,便不会断章取义,以偏概全,得出一个似是而非或前后矛盾的结论。

 

(二)内外合力,“梳理”语句的不同解释和人物的复杂情感,辨析文句意义

 

如大家所熟知的《子路、曾皙、冉有、公西华侍坐》章。首先“梳理”专家学者对“率尔”和“哂”的不同解释:徐志刚“注释”为“轻率地,急忙地”和“微笑,讥笑”;李零理解为“不假思索、脱口而出”和“嘲笑”;杨伯峻“译文”为“不加思索”和“微微一笑”;李长之的人物传记解读为“不假思索”和“大笑”。然后去认真阅读司马迁《史记·仲尼弟子列传》中关于子路部分的文字,再比较《论语》中子路两次志向的差异:早期志向是“愿车马衣裘,与朋友共,敝之而无憾”;后期志向转变为“千乘之国,摄乎大国之间,加之以师旅,因之以饥馑,由也为之,比及三年,可使有勇,且知方也”。学生就会发现:子路前期的志向属朋友交往(义气),后期的志向是治国安邦。这是子路勤奋求学、艰难思考和勇于实践的结果。据此,“率尔”解释为“早已成竹在胸却心直口快或锋芒毕露”,才最为确切。

 

而继续“梳理”《论语》中孔子对子路的表扬和批评的章节内容(见表2),就更可以看出孔子对子路的复杂情感:既极度喜爱(爱之深)又忧心忡忡(责之切,如“好勇过我”“不得其死”)。如此,学生便不会将“哂”解释为语义含混的“微笑”或令人费解的“大笑”,更不会理解为老师“嘲笑”和“讥笑”学生。因为在这里,老师既看到了子路在学业、志向上的成长或进步,也看到了他在性格上存在的致命弱点或缺陷;既饱含着欣慰,也深藏着隐忧。要知道,子路可是一位在孔门弟子中由一介村夫成长为一方良吏的最优秀的学生。老师见其学业、才干精进,怎能不欣喜?见其个性在求学经历中又没能完全消磨,又怎能不担忧?

 

图片

 

(三)由内至外,“梳理”并“探究”作品的思想意蕴或人物的丰富内涵

 

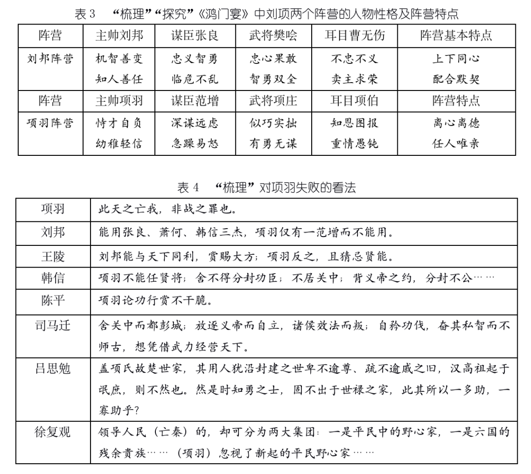
如做《史记》专题。研读《项羽本纪》(《鸿门宴》片段)和《高祖本纪》。要找到项羽失败的原因,以及统摄这些失败原因的关键,单靠分析文本中项羽的言行,固然能看出是性格缺陷导致了他坐失良机。但如果还能够对刘项两个阵营里的人物作一个“梳理”,“探究”不同人物的性格和各自阵营的特点(见表3),就可以得出,是项羽阵营里的“内部分裂,上下离心”致使他遭受失败的命运。然而,这些都还不是项羽失败原因的关键。只有把项羽自己对失败的看法,以及同时代的刘邦、王陵、韩信、陈平等人,作者司马迁、今人吕思勉、徐复观等人对项羽失败的看法一一“梳理”出来(见表4),然后由果寻因,才能够推断出:项羽的失败,关键在于他楚国贵族出身的世界观(用已经落伍了的分封诸侯方式,而非适应时代的郡县治理方式;或者前后过渡,由分封到郡县)和用人观(任人唯亲而非唯才是举;周王朝西周以后贵族没落,平民英雄的崛起)与时代潮流的相背离、相对抗,是其“倒行逆施”所带来的必然结果。

 

图片

 

(四)内部着力,关注、“梳理”并“探究”文章或著作里的“细枝末叶”

 

如做“走进鲁迅世界”专题(《呐喊》《彷徨》)。我们当然可以去梳理、探究《呐喊》《彷徨》里一些宏观议题,像《呐喊》《彷徨》中的女性角色、知识分子角色、“看客”角色、第一人称“我”的角色等。但着力关注并梳理、探究文章或著作里的“细枝末叶”,仍是我们专题学习的基础或根本。如阅读《药》和《祝福》,我就借鉴了王白云老师的研究,让学生“梳理”小说《药》里的颜色和《祝福》中出现的“经济数据”。

 

《药》写到的颜色约有28处,其中红色6次、白色12次、黑色8次、乌蓝1次、碧绿1次。黑色成为小说无可争议的主色调,如“秋天的后半夜”“街上”是“黑沉沉的”,刽子手“浑身黑色”,烤熟的人血馒头整个是“乌黑的”等,从整体空间到具体事物都显得沉重而令人恐惧,暗示了当时社会环境的阴森恐怖和恶势力的强横暴虐。红色有着更多的层次和内涵,如士兵“号衣上暗红色的镶边”(令人压抑、恐惧),“鲜红的馒头”(让人惊悚万分),坟上“一圈红白的花”(虽然微弱,但毕竟有一点希望)等,体现了当时社会观念与革命斗争的复杂状态。至于次数最多的白色,如“青白的光”“灰白的路”“惨白的脸”,焦皮馒头里窜出的“一道白气”等,则带着一种浓重的凄凉而虚浮的气息,象征着社会上数量最多、但社会影响力最弱的客观存在。三种颜色综合效应再现出当时的沉郁、复杂、洋溢着“恶气”和“鬼气”的社会环境。

 

而在《祝福》中,写到的“经济数据”共有7处,可供分析有4处:

福兴楼的清炖鱼翅,一大盘,1元

祥林嫂初到鲁镇帮佣,每月500文,时值0.5元

祥林嫂被婆婆卖到山里,价值80千,即80元

捐门槛价目大钱12千,即12元

 

在这个社会,上层人物享用一盘“价廉物美”的鱼翅,是当时社会下层年富力强、“安分耐劳”的女工的两个月工钱。“年纪大约二十六七”“模样还周正”“安分耐劳”的妇女,身价包括人权相当于80盘鱼翅、等值于6.67个木制的门槛。勤苦能干的女工,始终没能享用自己劳动所得的分文;夫权的代表婆婆从她的身上抢掠了她前半生中劳动所得的全部;她还积极主动地将她后半生中劳动所得的全部奉献给神权的象征“门槛”。——鲁四老爷们对劳动者剥削之狠毒,婆婆们对儿媳欺凌之残忍,“门槛”们对世人毒害之深重,有进步倾向的“我”的首鼠两端,社会最下层的祥林嫂们的不幸和愚昧。整个社会的状态和悲哀都可以从这些数据的“梳理”中或比较或推理而得知。




 

四、结语


学习或者阅读文章或著作,不仅要“读过”,而且要“读懂”。可以说,只有切实有效开展“梳理与探究”这样的活动,才有可能真正“读懂”作品。而在高中阶段的语文学习,无论是“阅读”还是“表达”,尤其应该这样。如我和学生做专题学习或整本书阅读的最后一步:学生写作论文。那真是一场脱胎换骨、“痛并快乐着”的“梳理与探究”“表达与交流”。

 

可如今,我们常常看到的说法是,语文要学好,就是要“多读多写”“多背多记”“多读课外名著”“不要只读语文教科书”“要快速浏览,获取信息”“要学会质疑、提问”,等等。这都是“正确的废话”。既然已经知道“梳理与探究”这种更高层次的学习活动能给高中学生语文学习带来实质性的改变,我们就不能像古人说的那样“莫把金针度与人”。就不能整日迷失在“以其昏昏,使人昭昭”的讲授里,受困于“死记硬背”的记诵中;不能总做“蛋生鸡,鸡生蛋”泥足深陷式的讨论或“脚踩西瓜皮”漫无边际般的交流。要知道,大千世界的万事万物,哪一样不是存在于一个“物以类聚,人以群分”的类属和序列的关系当中的?不信,我们还可以再到大超市或中药铺去看看,哪一样货品或药品不进行着分类、存储?再说句大白话,只要你把这“天”“地”“人”“事”“物”(注:天地即时空)都摆在“桌面上”,给它们列列清单、排排顺序,对它们进行“分类”“统计”“排序”或“列表”,你就一定会去“观察、审视、聚焦、放大、比较、辨别、假设、想象、预测、联想、质疑、推理、判断、确认”等,因为这是人的“天性”。

 

“梳理”无处不在。我们现在急需要做的,或者说应该迫切去做的,就是要把平时或者过去我们“无意识”做到或者做过的这种学习活动或方法,做成一种“有意识”、有“专业水准”的“语文学习活动”,让教的人知道应如何教,学的人知道应如何学,考的人知道该怎么考。两千多年前,孔子教导子贡说:“工欲善其事,必先利其器。”什么是“器”?就是工具和方法。而我们只有将治学方法示人,让语文课标落地。如此一来,高中语文那些不顾年龄、不分学段的读一读、背一背,没有“梳理”就敢想一想、就敢大胆质疑、提问、探究一下的缺少学理的教法或学法,才能够得到纠正;高中语文教师的“教法”滞后于学生“学力”的这一深层次的难题,才能够得到有效解决;高中语文学科的“核心素养”才能够得到有效、切实的提高。

 




 

【参考文献】
[1]中华人民共和国教育部.普通高中语文课程标准(实验)[S]. 北京:人民教育出版社,2003.
[2]人民教育出版社,课程教材研究所,中学语文课程教材研究开发中心,北京大学中文系语文研究所.普通高中课程标准实验教科书·语文[S].北京:人民教育出版社,2004.
[3]李政富,王振阳. 浅谈“梳理与探究”板块教学[J]. 教育,2015(12).
[4]中华人民共和国教育部.普通高中语文课程标准(2017年版2020年修订)[S].北京:人民教育出版社,2020:3.
[5]中华人民共和国教育部.普通高中语文课程标准(2017年版2020年修订)[S]. 北京:人民教育出版社,2020:5.
[6]中华人民共和国教育部.普通高中语文课程标准(2017年版2020年修订)[S]. 北京:人民教育出版社,2020:11-32.
[7]李政富,王振阳. 浅谈“梳理与探究”板块教学[J]. 教育,2015(12).
[8]徐志刚.论语通译[M].北京:人民文学出版社,2000:142-143.
[9]李零.丧家狗:我读《论语》[M].太原:山西人民出版社,2007:219-220.
[10]杨伯峻.论语译注[M]. 北京:中华书局,1980:120.
[11]李长之.孔子的故事[M]. 北京:北京出版社,2002:37-38.
[12]林聪舜.史记的人物世界[M].台北:三民书局股份有限公司,2003:68-94.
[13]王白云.教有术 育有道——白云教育教学文集[M].上海:上海交通大学出版社,2013:153-156.
[14]徐志刚. 论语通译[M].北京:人民文学出版社,2000:197.

说明:本文先发表在山西《语文教学通讯》刊物上,后编入商务印书馆出版的《语文专题学习与整本书阅读十讲》一书,有改动。